半导体业务核心资产突遭荷兰政府冻结一年 闻泰科技:坚定维护权利,呼吁尊重商业规律和产业共生关系
10月12日晚间,闻泰科技(600745.SH,股价46.48元,市值578.48亿元)发表声明称,荷兰政府以莫须有的“国家安全”为由,对安世半导体实施全球运营冻结,是基于地缘政治偏见的过度干预,而非基于事实的风险评估。此举严重违背了欧盟一贯倡导的市场经济、公平竞争和国际经贸规则。
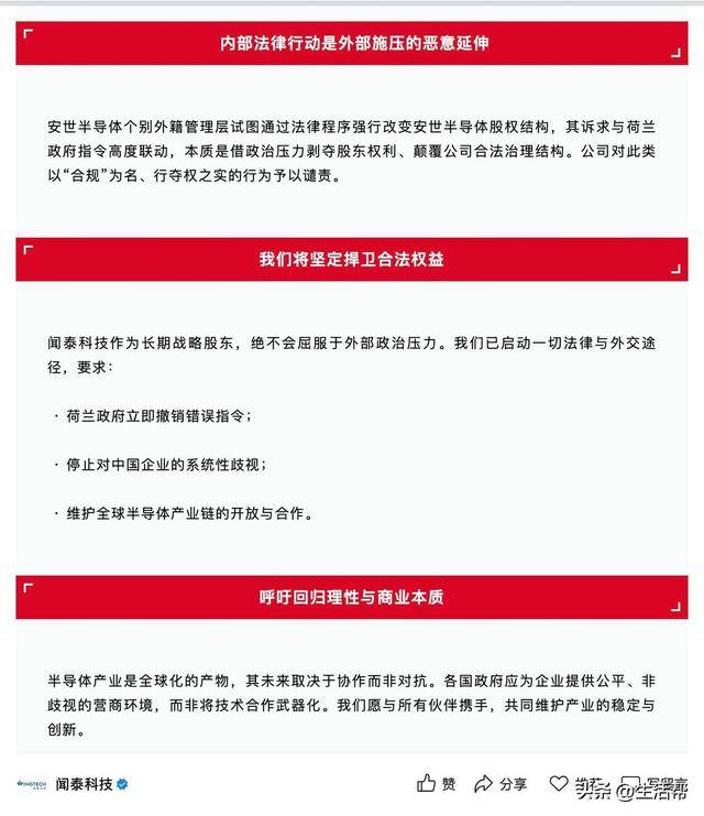
安世半导体个别外籍管理层试图通过法律程序强行改变安世半导体股权结构,其诉求与荷兰政府指令高度联动,本质是借政治压力剥夺股东权利、颠覆公司合法治理结构。
公司对此类以“合规”为名、行夺权之实的行为予以谴责。



展开全文
一则突如其来的公告,将半导体与产品集成巨头闻泰科技推上了风口浪尖。
10月12日晚间,闻泰科技发布公告披露,公司旗下贡献百亿元营收的核心半导体资产——安世半导体(Nexperia),突遭荷兰政府与法院的双重限制。荷兰经济事务与气候政策部下达部长令,要求安世半导体及其全球30个主体对其资产、知识产权、业务及人员等进行为期一年的“冻结”,不得进行任何调整。
紧随其后,荷兰当地法院应安世半导体三位外籍高管的紧急请求,裁决暂停闻泰科技创始人、董事长张学政在安世半导体的董事职务,并任命一名拥有“决定性投票权”的独立董事,同时将闻泰科技方面持有的几乎全部股权交由第三方管理。
安世半导体作为全球领先的分立与功率芯片IDM(垂直整合制造)龙头厂商,是闻泰科技最重要的利润来源和业务核心。财报显示,仅2024年,半导体业务便为公司贡献了147.15亿元的营业收入和22.97亿元的净利润。
当日晚间,闻泰科技方面向《每日经济新闻》表示,闻泰科技作为安世半导体的合法股东,坚决反对这种不公正的待遇。公司将运用一切合法合规的手段,坚定不移地维护自身股东权利和公司利益。相信公正的法律和市场规则终将得到伸张,当前不合理的干预是无法持久的。
此外,闻泰科技方面呼吁各方应尊重商业规律和全球半导体产业的共生关系,停止将企业作为地缘政治博弈的棋子。一个碎片化、政治化的全球供应链,最终将损害所有参与者的利益。
来源:每日经济新闻










评论